Ihre Cookie-Einstellungen
Diese Webseite verwendet Cookies. Mit einem Klick auf "Alle akzeptieren" akzeptieren Sie die Verwendung der Cookies. Die Daten, die durch die Cookies entstehen, werden für Analysen genutzt. Weitere Informationen finden Sie in den Einstellungen sowie in unseren Datenschutzhinweisen. Sie können die Verwendung von Cookies oder jederzeit über Ihre anpassen.

Ihre Cookie-Einstellungen

Um Ihnen eine optimale Funktion der Webseite zu bieten, setzen wir Cookies ein. Das sind kleine Textdateien, die auf Ihrem Computer gespeichert werden. Dazu zählen Cookies für den Betrieb und die Optimierung der Seite. Hier können Sie auswählen, welche Cookies Sie zulassen:
Erforderliche Cookies
Diese Cookies sind notwendig, damit Sie durch die Seiten navigieren und wesentliche Funktionen nutzen können.
Analytische Cookies
Diese Cookies helfen uns, das Nutzungsverhalten besser zu verstehen.Sie ermöglichen die Erhebung von Nutzungs- und Erkennungsmöglichkeiten durch Erst- oder Drittanbieter, in so genannten pseudonymen Nutzungsprofilen. Wir benutzen beispielsweise Analysecookies, um die Zahl der individuellen Besucher einer Webseite oder eines Dienstes zu ermitteln oder um andere Statistiken im Hinblick auf den Betrieb unserer Webseite zu erheben, als auch das Nutzerverhalten auf Basis anonymer und pseudonymer Informationen zu analysieren, wie Besucher mit der Webseite interagieren. Ein unmittelbarer Rückschluss auf eine Person ist dabei nicht möglich.
Datenschutzhinweise

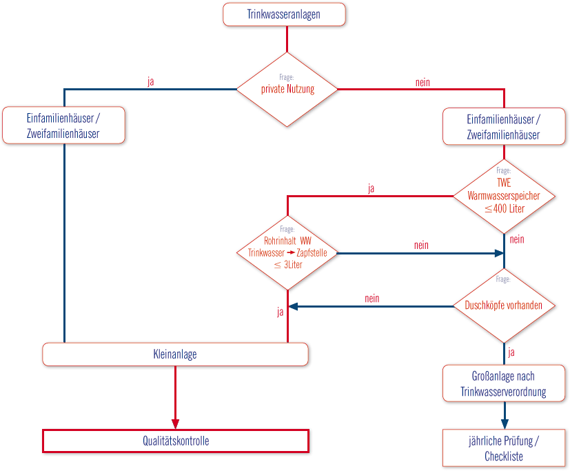
Checkliste - "Bin ich betroffen?"

Neustart

Wird die Trinkwasseranlage nur privat genutzt?

Ja Nein